Feedback needed on conservation strategy development
Hi everyone!
We are working in collaboration with a Nepali organization on a human-tiger conflict mitigation project, in periphery of Bardia National Park where cases of livestock depredation and attacks to humans are increasing. I would like to submit here the conservation strategy we have developed so far (Situation analysis + theory of change), and would be very grateful if some of you could give a feedback. Feel totally free to comment, criticize ( as far as it is constructive! ;)) suggest... it would enhance and strengthen the whole thing very much.
I had created a post similar to this last year, but because of the pandemic situation, we had to postpone all related field work... however, we have taken some time to work on the strategy design.
The diagrams are shown just below - hope the content is visible enough (I think you can zoom in)!
Thank you very much in advance,
Cheers Alie.


Please sign in or register for FREE
If you are a registered user on WildHub, please sign in
Thanks a lot for sharing – this will help us all get better at strategy development. Here are some comments in case they ae useful:
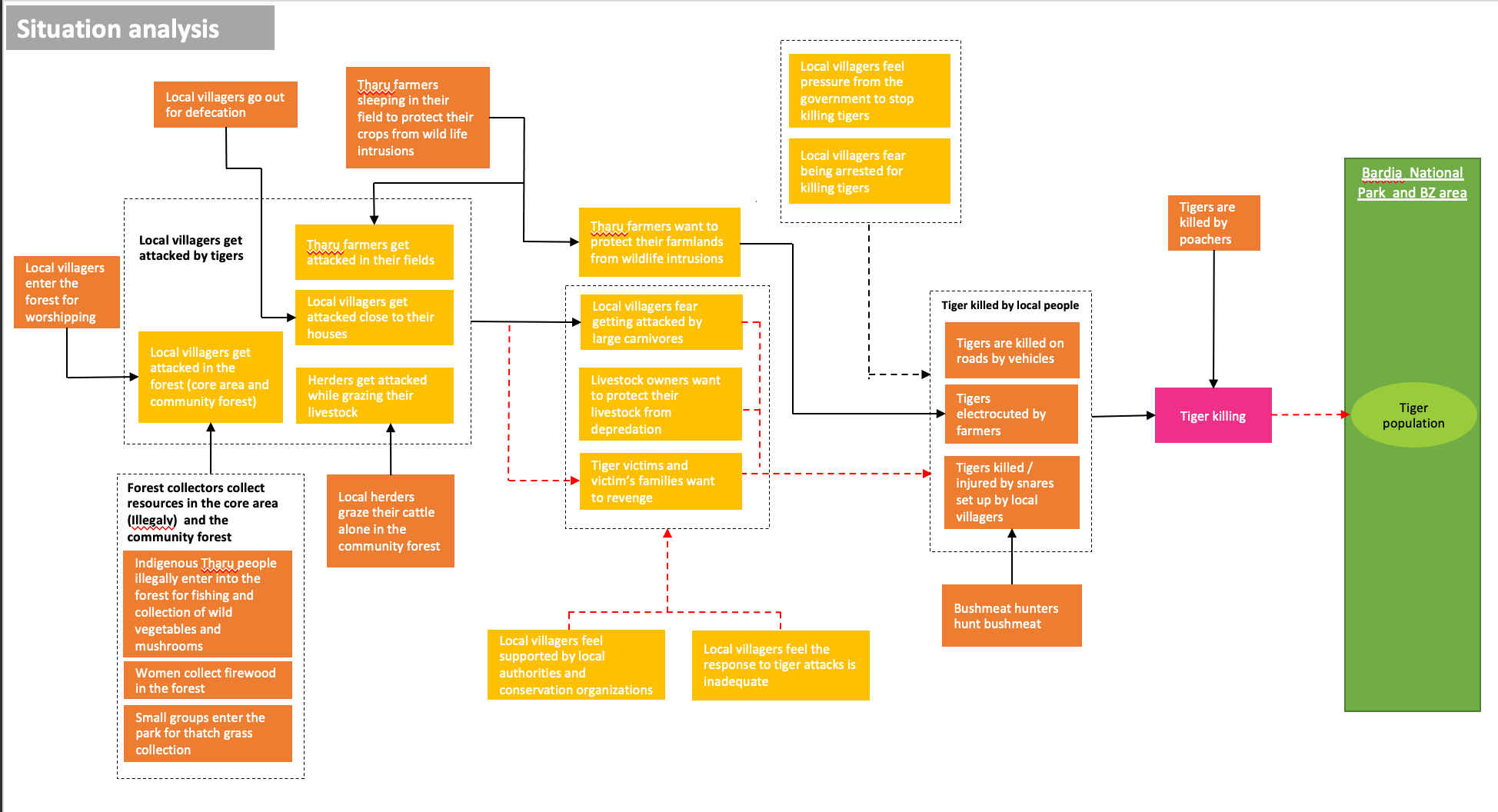
Situation analysis:
Think the grouping/documentation of how/why people are attacked is very strong.
Think there could be a factor about “Tahru villagers loose crops to x” before “Tharu farmers sleeping in fields”
Could be some explanatory factors about why tigers are being killed by road vehicles – drivers speeding? Drivers driving drunk?
I would split Tiger killing into the different specific threats – poaching/electrocution etc.
Need some more factors explaining reasons for hunting for bushmeat
Am guessing “local villagers” contain both Tharu and other groups – do you need this differentiation?
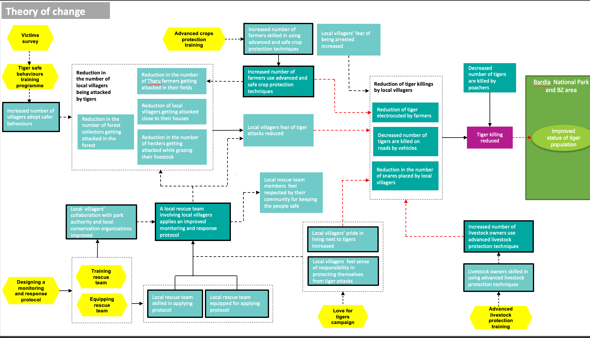
ToC:
I would have a result about gain in skills relating to safety training
Need results to drive increase of fear of being arrested
Would split out threat into specific threats to help monitoring and evaluation later on
The whole ToC assumes a) motivation by local people to participate in these activities b) a strong positive relationship between the local people and the project team implementing the work packages. If motivation/relationship is not there, then all activities will fail unless you do a community engagement type work package first.
Hi Adam, thanks a lot for having taken some time to give a feedback. That's very useful.
Noted for the situation analysis.
As we focus on the "tiger attacks" aspect, we haven't really developed the bushmeat hunting and road collision aspects on the diagram, which are some aspects that are already addressed by local authorities and conservation organizations. But, we realize on the diagram that we have more confidence in the impact of these two threats on the tiger population, than in the impact of local people killing tigers because they fear getting attacked, or want to revenge, or want to protect their livestock. So we probably need a research work package here. 'Tharu farmers' could be replaced by 'farmers'.
Also noted for ToC.
You probably mean that 'Increased number of villagers adopt safe behaviors' is not precise enough?
In the ToC, do you need to show results for all boxes written in the situation analysis? For example we haven't written a result for "local villagers go out for defecation".
We have planned to assess motivation and relationship through prior consultations with key stakeholders and FGDs that will help us refine the ToC. So far, the work packages are not yet completely defined because consultations haven't been conducted yet. How would you include the community engagement work package?
Hi there - no i dont think you need to show ToC results for all situation analysis results - only those that fit into your plan
"How would you include the community engagement work package?" by adding in results to reflect any changes in knowledge/attitudes etc in ToC and then linking the engagement work package to those
Ok, thanks for that.
I thought that: we should be exhaustive in the situation analysis (writing down all threats, behaviors and factors in order to get a clear view of the situation) and also be exhaustive in showing ToC results (show a result for all boxes) and only then select the boxes where the project will intervene.
ok!! thank you
Hi Adam, thanks a lot for having taken some time to give a feedback. That's very useful.
Noted for the situation analysis.
As we focus on the "tiger attacks" aspect, we haven't really developed the bushmeat hunting and road collision aspects on the diagram, which are some aspects that are already addressed by local authorities and conservation organizations. But, we realize on the diagram that we have more confidence in the impact of these two threats on the tiger population, than in the impact of local people killing tigers because they fear getting attacked, or want to revenge, or want to protect their livestock. So we probably need a research work package here. 'Tharu farmers' could be replaced by 'farmers'.
Also noted for ToC.
You probably mean that 'Increased number of villagers adopt safe behaviors' is not precise enough?
In the ToC, do you need to show results for all boxes written in the situation analysis? For example we haven't written a result for "local villagers go out for defecation".
We have planned to assess motivation and relationship through prior consultations with key stakeholders and FGDs that will help us refine the ToC. So far, the work packages are not yet completely defined because consultations haven't been conducted yet. How would you include the community engagement work package?
Hi there! It's awesome that you've shared this here and are asking for feedback.
I have two thoughts to share on the Theory of Change related to motivating behaviors.
1) The "Love for Tigers" campaign. It's worth exploring through qualitative research if motivating people to "love" tigers will be a realistic goal of a campaign. In situations like these, it can be hard to transition people from "I fear and hate tigers" to "I love them." A more feasible creative strategy could be focusing on co-existence ("we're tiger-friendly") or focused mainly on the human-side ("keeping our families and livelihoods safe, while also protecting nature") - which is the responsibility angle you mention in the diagram.
2) Related is the box on "fear of being arrested increases". You can link together these two initiatives: increasing a sense of responsibility for co-existence can serve as a deterrent for killing tigers, especially as it becomes more of a social norm and expectation. Only relying on fear or penalties (i.e., all stick and no carrot) can be difficult to achieve results if enforcement is not strong or able to catch all the infractions. I typically recommend a healthy balance of motivators first and risk of penalty second. Here's a short slideshare I developed on this topic: https://brooketully.com/slideshare/
Hope that helps. Good luck!
-brooke
Hi Brooke
Thank you very much for your suggestions. I have read the slideshare, sounds really relevant. We have slightly modified the diagram considering your suggestions.
Will share it soon.
Alie
Hi Alienor,
To put my comments into context, my feedback is around your general strategy based on some research I’ve done previously on this topic. You may also want to try to contact Simon Pooley who is an expert on human-wildlife conflict and works at Birkbeck university in London. Simon is also a crocodile expert and therefore well versed in human-wildlife/predator conflict.
I would encourage you to look at other successful and less successful Tiger conservation projects to obtain a holistic view on what works in Tiger conservation and what doesn’t to help inform your strategy further and develop a multi-pronged approach to increase your initiative’s chances of success.
Chitwan National Park in Nepal is a success story and there are a few articles and research papers available which show their strategy had many interdependent facets/areas that were addressed, namely:
I would encourage you to read this recent article on restoring Tiger populations in Bhutan which also used a multi and interdisciplinary strategy to increase its Tiger population.
https://www.unep.org/news-and-stories/story/restoring-ecosystems-and-tiger-populations-bhutan
Hope this helps.
Helena.
Hi Helena,
Thanks for your thoughts!
Definitely yes, looking at other Tiger conservation projects is something we are doing.
For info, within Awely, we have written a report on lessons learnt from best practices developed by tiger conservation organization to mitigate human-tiger conflict, based on field interviews for the IUCN, some times ago. It's very useful to help in developing our strategy.
I may also get in touch with Simon Pooley.
All the best
Alie